ELECTRONICS DESIGN and DEVELOPMENT
All Types of electronics design and development is undertaken
using cutting edge technologies . Primary goal is to provide the
customer with a quality cost effective solution
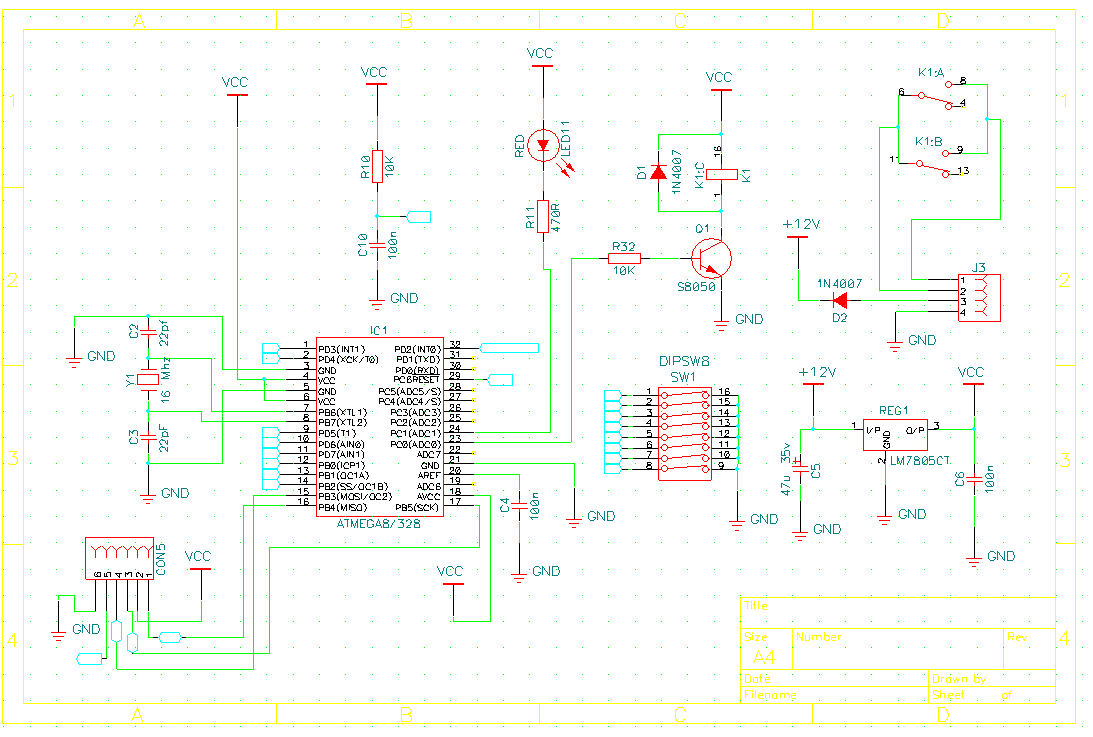
FIRMWARE DEVELOPMENT
Here the embedded software is developed to
make full use of the power that is avalible
using microcontrollers .

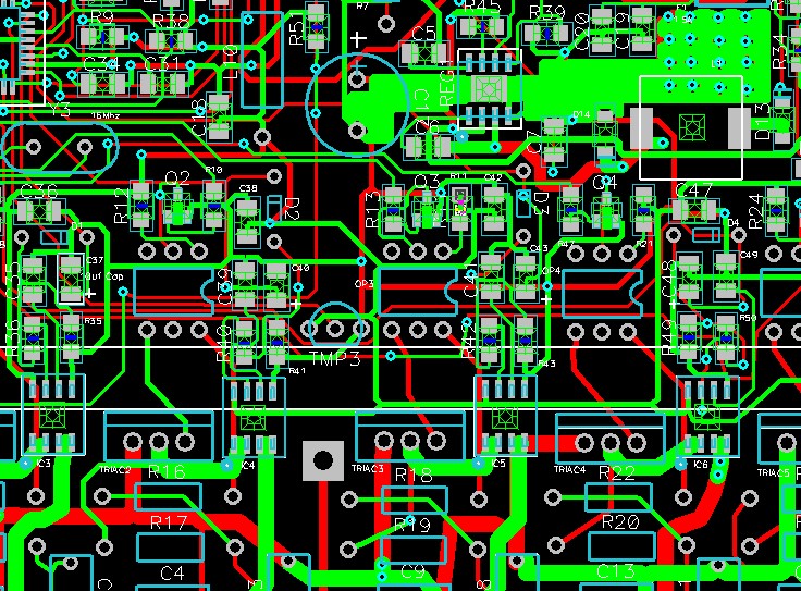
PCB LAYOUT
Pcb layout of upto 4 layers is done to exacting specifications
to provide a professional board to give a cost
effective but professional way of getting the
product into manufacturing . A fast turn around of 6 days once the gerber files
are submitted is provided .

ENCLOSURE AND OVERLAY DESIGN
All type of enclosure metal and plastic are designed and
developed as well as Polycarbonate overlays .
MANUFACTURING SERVICES
Consultancy (pick & place or small volume) - Test Equipment - Wiring Harnesses
This Web Page was Built with PageBreeze Free HTML Editor